Defaults Files¶
Defaults files are a way to define default values for many of the variables that Pandoc uses internally to facilitate both your imports and exports. Defaults files resemble YAML frontmatters, but are more powerful and apply to all your files instead of just a single one.
Previously, Zettlr would use defaults files internally, but Zettlr 2.0 finally gives you the ability to edit these files yourself.
Editing these files can be a little bit tricky, so expect to export a test file multiple times before you have got it right. It is a trial & error process. However, Zettlr ships with reasonable default settings, so if you do not have special requirements, you can leave these files as they are.
What are Defaults Files?¶
Defaults files are YAML files which contain properties that can be used to control the Pandoc behaviour for a given export or import format. They reside in your user data folder and have the format <import/export>.<writer/reader>.yaml, where import/export refers to where the file will be used and writer/reader refers to the format used.
Zettlr requires a certain set of defaults files, since for each export or import it will pass one of these files to Pandoc. As such, when Zettlr is started, it will check for the existence of these required files and create them if necessary.
The full documentation for what you can do with defaults files can be found in the Pandoc manual. Make sure to refer to that manual when you edit defaults files.
Requirements for Defaults Files¶
The defaults files as used by Zettlr have a certain set of requirements which you must keep in mind when editing them. First, you should never change the writer and reader properties except for adding markdown extensions (see info box below). These properties can be set because you could, in theory, use a default file for several conversion strategies. However, since Zettlr allows you to export and import a certain set of files, it is smarter to offer you a range of defaults files where these properties are fixed. If you, for example, exchange a writer and a reader property, Pandoc might complain.
Next, whenever Zettlr imports or exports a file, it will read in the corresponding defaults file and modify it in specific ways. In general, Zettlr will try to only amend the properties you define in a defaults file instead of replacing them. For example, Zettlr will check if you have already defined a bibliography in there, and add your main library to that array so that those citation libraries you have already defined will not be lost. The input and output files, however, will be replaced internally, so defining a few files in there will have no effect.
Other than that, however, you are free to do whatever you need to the defaults files in order to adapt the imports and exports to your liking.
We mentioned that you should not change the
writerorreaderproperties. However, there is a certain leverage. Pandoc supports Markdown extensions (i.e. for smart quotes, emojis, etc.). These are specified by adding them after thereaderorwriterproperties using+-signs. So if you require extensions to the standard Markdown reader, you can of course add these to thereaderorwriterproperties. Example:reader: markdown+definition_lists+mmd_title_block+bracketed_spans+fenced_divs. This will still use the same reader, but configure it (in this example) to additionally use definition lists, multi-markdown title blocks, bracketed spans, and fenced divs.
Which Variable Overwrites Which?¶
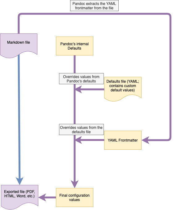
The last question you might be interested to know about is the way all the different variables you can define to control Pandoc interfere with each other. It is paramount to understand how Pandoc determines the final and effective set of parameters which it will then use to facilitate your import or export. In below's graphic, you can see how each import or export is being done.

First, Pandoc will load its own internal defaults which are hard-coded into the binary (and which are the reason why you do not have to define all variables every time).
Second, Pandoc will load in the defaults file Zettlr provides it with. Every variable defined in there will replace the default inside Pandoc's configuration.
Third, Pandoc will parse the YAML frontmatter(s) of the file(s) you are currently trying to import or export. These variables can replace those set by the defaults files, but usually not all. You may notice that defaults files can contain a metadata field, and any value in there can generally be replaced by a YAML frontmatter property. Please see the documentation on YAML frontmatters for more information.
Example: Let us assume you have defined a title for all your Word exports in the defaults file for Docx. If you do not use any frontmatter, this variable will be used for each and every export to Docx. But if you specify the title property inside a YAML frontmatter, this file – when exported to Docx – will have its own title set.
One common use-case for defining variables inside a defaults file which you could also define on the level of YAML frontmatters would be the
lang-property. By default, Pandoc sets the language of each import and each export toen-US, yielding US-American number delimiters and quotes. If you regularly export into, say, French, it might make sense to set thelangproperty directly in your defaults files tofrso that files are being exported using that locale by default. Then you can still overwrite the property to something different within individual files by setting the corresponding YAML frontmatter variable.
How To Customize Exports¶
The defaults files are a very powerful, but at the same time very complex way of customizing your exports. In this section we want to give you a heads up of how to use defaults files to the fullest extent.
This section is still work in progress.
Preliminaries¶
Pandoc contains a powerful templating-system to customize your exports. Within the default templates Pandoc provides (and uses, if you do not explicitly provide a custom template), you will find statements such as $for(hyperrefoptions)$,$hyperrefoptions$$endfor$. In this case, hyperrefoptions is a variable that you can set. Depending on the template, different variables are available. You can find a comprehensive list of all variables used in the default templates here.
Setting Variables¶
The default variables can sometimes be undesirable (Pandoc sets U.S. Letter as the default papersize, which is undesirable in other parts of the world; Zettlr changes this default to DIN A4, which also might not suit everyone), so you can set them to different values. There are two general ways of doing this:
- The YAML frontmatter of a file
- The corresponding defaults file
If you were to change, say, the papersize variable only for a specific file, you can simply add that variable with the corresponding value as a top-level property. Example:
---
title: Document title
author: John Doe
papersize: legal
---
This would set the papersize to "legal". Note that in the default template, the word paper is already set, so if you are somewhat familiar with LaTeX, a4paper would not work since in the template it would become a4paperpaper which is not a correct value.
The second way to change a variable is to change it for every single export (unless overwritten by a frontmatter, that is). This you can do in the defaults file, but please note that in defaults files you have to put those variables under a special section called variables. Example:
# ... snip ...
variables:
papersize: legal
# ... snip ...
You can also make use of this templating system yourself. If you want to write a custom template, you can add statements such as $if(myvariable)$$myvariable$$endif$ and insert the variable myvariable into any frontmatter or defaults file, and it will be replaced with whatever value you set it to.